
Several friends are considering plant medicine ceremonies which made me think of and dust off a draft post listing resources on integration. Integration in a nutshell is dealing with whatever comes up in the trip and keeps coming up, sometimes for years, post-trip. My integration has taken years, and I am not sure I am yet done.
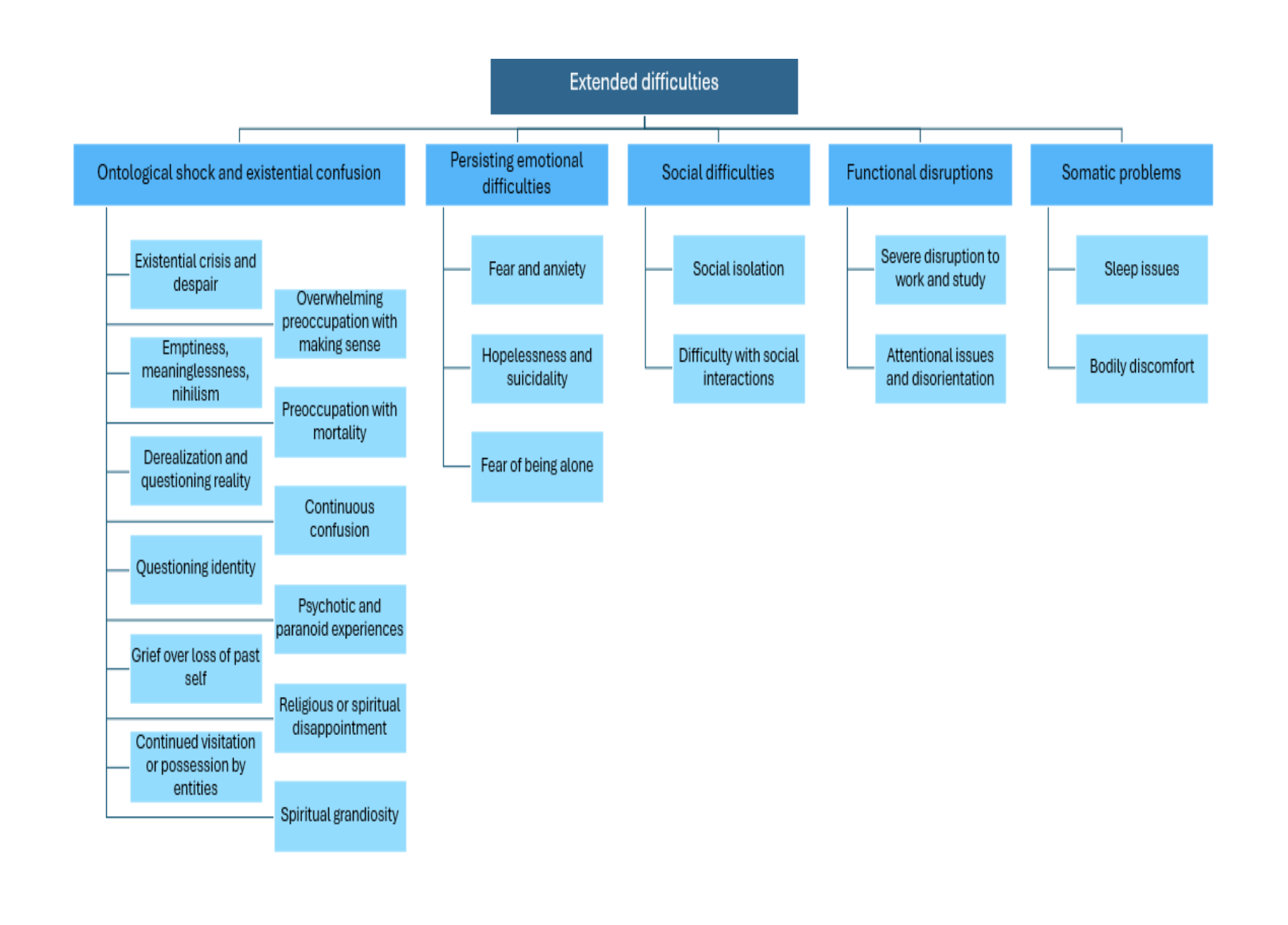
Above is a very handy list of possible complications and challenges that may arise after a psychedelic trip. Emptiness aside, I personally can relate to “continuous confusion” and “overwhelming preoccupation with making sense.” π
Up to 40% of psychedelic experiences end in a bad trip or require long term psychological help. I am not talking about tiny recreational doses where one sees some beautiful patterns and feels a bit high. I believe the statistic applies to serious mind explorers, interested in going the whole way and fully navigating the depths of their minds.
Kind and very smart folks at the Challenging Psychedelic Experiences Project did research and prepared an academic article describing how many psychonauts usually struggle after a psychedelic trip (this is where 40% is from!) and what specifically they struggle with. It’s a very helpful resource to put one’s post-trip questions and concerns into context. They list helpful resources and organisations and even a video at the end of the article. You can also contact them for more information or support.
There is a very good article by the Guardian “The clinic for psychedelic difficulties: where people go when the trip never really ends” which mentions a variety of resources to help anyone struggling with post-psychedelic integration. I liked the sound of the German Ambulanz psychedelische Substanzen. Cool name.
I also strongly recommend a book on integration by ICEERS’s Marc Aixala. Marc has held hundreds of post-psychedelic therapy sessions. His book aims to map out the mental and psychological aftermath of the post-psychedelic experiences and guide one through integrating any existential questions or struggles. I think it’s the first comprehensive book on this subject. It really helps having a map when you are in an unchartered territory.
Speaking of ICEERS, this European organisation provides free therapeutic support to those struggling to integrate the psychedelic experiences or even who find themselves in the midst of spiritual/existential/mental crisis. Fill in the form, but keep in mind that they are busy folks and their resources are limited (you are welcome to support them and their mission!).
I have not tried any of the above resources other than reading Marc’s book and having a session with him. I sort of rawdogged it (sorry), my usual approach. But you don’t have to. There is support and help out there. Psilocybin is an amazing teacher, its teachings are vast and require work to integrate. You don’t have to do it alone. Happy mind exploring!
I’ve never tried them, but interesting to read about people’s experiences
LikeLiked by 1 person
They are growing in popularity, Beth. But they are not for everyone. If you are interested to learn more, watch Michael Pollan’s documentary Change Your Mind (or similar) on Netflix.
LikeLiked by 1 person